在肥胖与代谢性疾病日益蔓延的今天,传统中药成分小檗碱因其显著的降脂、降糖作用备受关注。然而,其口服生物利用度极低,却仍能在体内发挥广泛代谢调节作用,这一“矛盾”现象背后,究竟隐藏着怎样的机制?近期,一项发表于Chinese Medicine杂志的最新研究揭开了谜底:小檗碱并非孤军奋战,而是通过与一种名为Akkermansia的肠道益生菌“联手”,重塑肠道环境、调控胆汁酸代谢,从而对抗高脂饮食引发的代谢紊乱。

小檗碱的代谢调节作用:从现象到机制
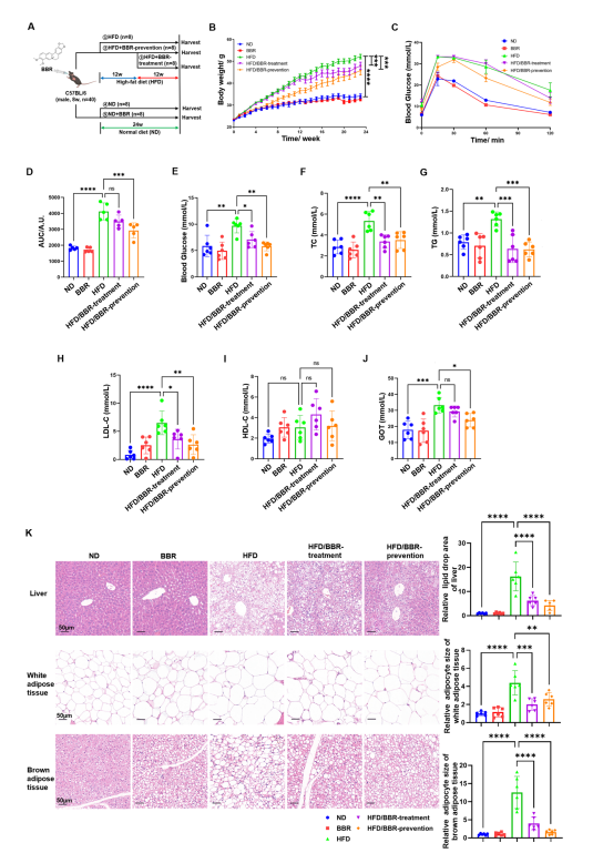
研究团队首先在高脂饮食诱导的肥胖小鼠模型中验证了小檗碱的代谢保护作用。结果显示,中剂量(25 mg/kg/天)与小檗碱预防或治疗性干预,均能显著降低体重、改善葡萄糖耐受性,并降低血糖、甘油三酯、总胆固醇和低密度脂蛋白胆固醇(LDL-C)水平。此外,小檗碱还能减轻肝脏脂肪变性、白色脂肪细胞肥大等病理变化,表现出全方位的代谢调节能力。

为进一步探究其作用机制,研究者采用代谢组学与脂质组学技术,发现小檗碱能显著逆转高脂饮食引起的脂肪酸代谢紊乱。例如,高脂饮食组中升高的饱和脂肪酸(如棕榈酸)在小檗碱干预后下降,而具有保护作用的不饱和脂肪酸(如棕榈油酸)则得以恢复。此外,小檗碱还降低了有害的花生四烯酸(AA)水平,提升了EPA/AA比值,进一步证实其在脂质代谢调控中的关键作用。
肠道菌群:小檗碱的“隐形战友”
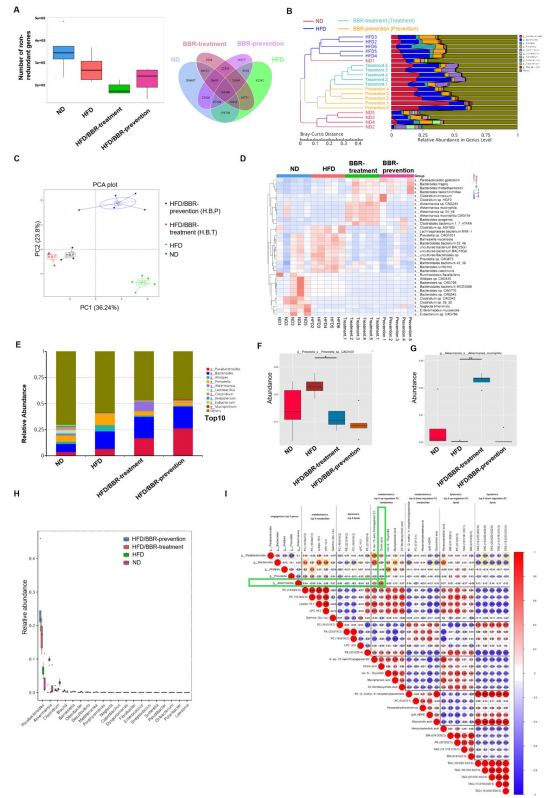
尽管小檗碱本身吸收率低,但其在肠道中富集,直接与微生物群落互动。通过宏基因组学分析,研究者发现小檗碱能显著改变肠道菌群结构,其中最显著的变化是Akkermansia菌的丰度显著上升。这种菌通常栖息于肠道黏液层,被认为是一种具有代谢保护作用的益生菌。

图:小檗碱改善高脂饮食诱导的动物模型代谢紊乱
为进一步验证Akkermansia是否是小檗碱发挥作用的关键媒介,研究团队进行了菌群移植实验。结果显示,当小鼠肠道菌群被抗生素清除后,小檗碱的代谢保护作用几乎消失;而重新移植Akkermansia后,其降糖、降脂效果得以恢复。更令人振奋的是,小檗碱与Akkermansia联合使用,效果优于单用小檗碱,尤其在降低肝脏甘油三酯和总胆固醇方面表现更为突出。
从肠道到肝脏:小檗碱如何调控胆固醇代谢?
研究进一步揭示,小檗碱通过促进肝脏中CYP7A1酶的表达,加速胆固醇向胆汁酸的转化,从而降低体内胆固醇水平。而这一过程受到AMPK信号通路的负调控。有趣的是,小檗碱能抑制AMPK的磷酸化,进而解除对CYP7A1的抑制,推动胆固醇“燃烧”为胆汁酸。

图:小檗碱显著改变肠道菌群组成
与此同时,Akkermansia的加入进一步增强了CYP7A1的表达,说明两者在调控胆汁酸合成方面具有协同作用。靶向代谢组学也证实,联合干预组小鼠肝脏中胆汁酸水平显著上升,胆固醇代谢通路被有效激活。
关键代谢物N-乙酰腐胺:连接肠道屏障与全身代谢
研究者还发现了一个关键代谢物:N-乙酰腐胺。在高脂饮食小鼠血清中,N-乙酰腐胺水平显著升高,而小檗碱干预后其水平下降,联合Akkermansia后进一步降低。进一步实验表明,N-乙酰腐胺能激活AMPK并抑制CYP7A1表达,从而阻碍胆固醇代谢。而小檗碱与Akkermansia通过增强肠道屏障功能,减少N-乙酰腐胺从肠道漏入血液,间接促进了胆固醇的胆汁酸转化。

图:小檗碱保护肠道黏液层和紧密连接
肠道屏障:代谢健康的第一道防线
高脂饮食会破坏肠道黏液层、减少杯状细胞数量、降低紧密连接蛋白(如ZO-1、claudin-1)表达,导致肠道通透性增加,炎症因子和有害代谢物进入循环系统。本研究发现,小檗碱能显著提升黏液蛋白MUC-2和紧密连接蛋白的表达,修复肠道屏障结构。联合Akkermansia后,这种保护作用进一步增强,同时结肠中巨噬细胞浸润减少,系统性炎症得到缓解。
综上,本研究系统揭示了小檗碱通过调节肠道Akkermansia菌群,增强肠道屏障功能,调控胆汁酸代谢,进而发挥降脂、降糖作用的分子机制。其中,N-乙酰腐胺作为肠道泄漏的“信号分子”,其水平变化直观反映了肠道屏障的完整性及其对全身代谢的影响。
尽管研究尚未通过基因敲除等技术进一步验证具体代谢通路,但其多组学整合分析、菌群移植与联合干预实验,已为“肠道菌群—胆汁酸—代谢健康”轴提供了有力证据。未来,小檗碱与Akkermansia的联合疗法,或将成为治疗肥胖、高血脂、糖尿病等代谢性疾病的新型策略,也为中药现代化与微生物组研究的结合提供了典范。
原始出处
Hang, Wj., Yin, R., Kang, Xw. et al. Berberine ameliorates high-fat diet-induced metabolic disorders through promoting gut Akkermansia and modulating bile acid metabolism. Chin Med 20, 190 (2025). https://doi.org/10.1186/s13020-025-01251-6
本文相关学术信息由梅斯医学提供,基于自主研发的人工智能学术机器人完成翻译后邀请临床医师进行再次校对。如有内容上的不准确请留言给我们。