在晚期肝细胞癌的治疗中,索拉非尼是标准一线药物,然而其疗效常因患者快速产生耐药性而大打折扣。如何提高索拉非尼的敏感性,成为临床实践中亟待解决的关键问题。近日,一项发表于Chinese Medicine的研究给出了一个令人振奋的答案:一种名为Corynoline(Cory)的天然异喹啉生物碱,能够显著增强索拉非尼的抗肝癌效果,其背后的机制与一个名为NOS3的蛋白密切相关。

筛选出的“增效剂”
研究团队首先从269种生物碱化合物中筛选能够与低剂量索拉非尼协同抑制肝癌细胞活力的成分。结果发现,Corynoline表现尤为突出。实验证实,Cory与索拉非尼联用,在多种肝癌细胞系中均显示出显著的协同抑制作用,联合指数CI值均小于1,且对正常肝细胞影响轻微。进一步的克隆形成实验也验证,联合处理显著削弱了癌细胞的增殖与集落形成能力。

图:HCC中与索拉非尼协同作用的生物碱类化合物筛选
锁定关键靶点:NOS3
为揭示Cory的作用机制,研究者采用定量蛋白质组学分析,结合机器学习预测工具SuperPred进行靶点筛选。最终,内皮型一氧化氮合酶NOS3浮出水面,成为Cory最可能的直接作用靶点。分子对接模拟显示,Cory与NOS3的结合能力优于已知的NOS3抑制剂。随后,CETSA和DARTS实验直接证实:Cory确实能够与NOS3蛋白结合,并改变其热稳定性和蛋白酶抗性。
机制深入:从NOS3到ROS与IL-18的信号引爆
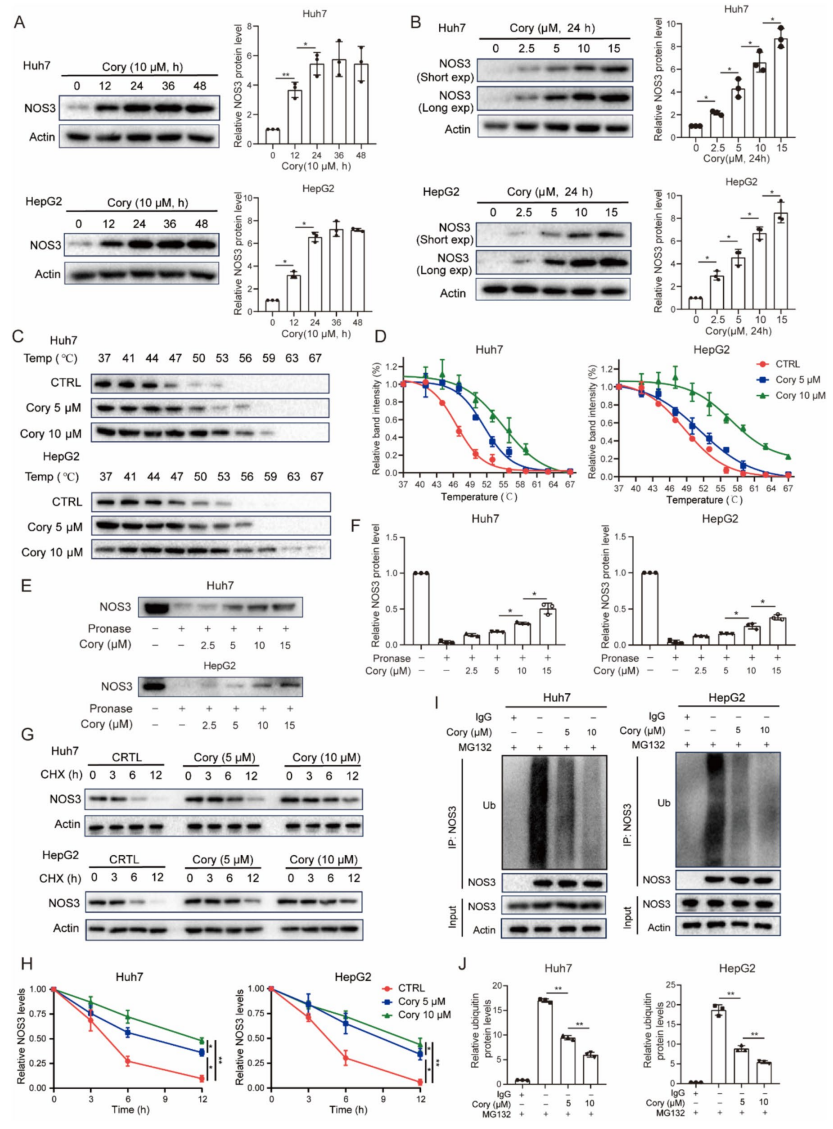
机制研究表明,Cory能以时间和浓度依赖的方式上调NOS3的蛋白表达,并且这一过程并非通过促进基因转录,而是通过抑制NOS3的泛素化降解,从而增强其蛋白稳定性。
更重要的是,Cory通过结合并稳定NOS3,导致了细胞内活性氧水平的显著上升。ROS作为关键的信号分子,进而激活了NLRP3炎症小体通路,促使细胞因子IL-18的成熟与分泌。这一连串反应——从NOS3稳定,到ROS爆发,再到IL-18释放——构成了Cory增强索拉非尼敏感性的核心通路。

图:紫堇碱增强NOS3蛋白的稳定性
研究者通过基因敲低实验验证了这一通路:当NOS3被敲除后,Cory诱导的ROS升高、IL-18分泌增加以及对癌细胞增殖的抑制作用均被显著逆转。同样,使用抗氧化剂NAC清除ROS,或通过siRNA敲低IL-18,也都削弱了Cory与索拉非尼的协同抗癌效果。
体内验证:协同抑瘤且安全
在荷瘤小鼠模型中,Cory(20 mg/kg)与索拉非尼联用展现了强大的协同抗肿瘤效果,肿瘤体积和重量显著减小,增殖标志物Ki67阳性率也明显下降。同时,该联合方案在小鼠体内未引起明显的肝肾功能损伤或主要器官的病理学改变,显示了良好的安全性。在NOS3敲低的肿瘤模型中,Cory的增效作用同样被削弱,再次印证了NOS3在体内不可或缺的角色。
展望与启示
该研究首次系统阐明了Corynoline作为索拉非尼增敏剂在肝癌治疗中的作用机制,聚焦于NOS3-ROS-IL-18轴,为克服索拉非尼耐药提供了新的策略和候选药物。天然产物Corynoline因其作用靶点明确、机制清晰、且在动物模型中表现出的良好耐受性,显示出潜在的临床转化价值。
当然,将Cory推向临床仍面临挑战,包括其详细的药代动力学参数、潜在的脱靶效应及在更广泛肝癌模型中的有效性验证等。但毋庸置疑,这项研究为改善晚期肝癌的治疗现状点燃了一盏新的明灯,也为天然产物在肿瘤联合用药中的应用增添了有力的科学证据。
原始出处
Yi, Q., Chen, X., Zhou, S. et al. Corynoline enhances sorafenib sensitivity in hepatocellular carcinoma via NOS3-mediated ROS production. Chin Med 20, 189 (2025). https://doi.org/10.1186/s13020-025-01259-y
本文相关学术信息由梅斯医学提供,基于自主研发的人工智能学术机器人完成翻译后邀请临床医师进行再次校对。如有内容上的不准确请留言给我们。